Mit Elaplan bieten wir Ihnen als Elektrasoft-Partner in der Schweiz leistungsstarke CAE/CAD-Systemlösungen für Elektrotechnik, Kabelmanagement und Anlagenbau:
 
    
Elaplan-E Elektrotechnik
 
    
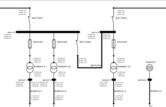
Systemlösungen für die Planung, Projektierung, digitale Dokumentation und Bestandsführung von Elektrotechnischen und Kommunikationstechnischen Anlagen. Von der ersten Planungsidee bis zum Einschalten und im laufenden Betrieb bietet Ihnen Elaplan-E mit den einzelnen Fachmodulen intelligente Unterstützung bei Ihren vielfältigen Aufgaben:
Viele der komplexen Aufgabenstellungen erledigt Elaplan von ganz allein. So beispielsweise die elektrotechnischen Berechnungen nach DIN VDE, EN, IEC, NIN und die digitale Dokumentation der Elektroanlagen. Elaplan sichert Ihnen den erforderlichen hohen Qualitätsstandard und reduziert Ihre laufenden Engineering-Kosten. Durch den fachorientierten, modularen Aufbau ist die Software übersichtlich in der Anwendung und leicht zu bedienen.
Elaplan-K Kabelmanagement
 
    
Systemlösungen für die 3-dimensionale, digitale Planung, Projektierung, Dokumentation und Bestandsführung von Kabelanlagen im 3D-Gebäude-, Anlagenmodell.
Elaplan erleichtert Ihnen das Engineering und das Management von Kabelanlagen. Das Wegenetz erfassen Sie grafisch über Netzknoten und Netzkanten direkt im digitalen Modell; der CAD-Grundrissplan im AutoCAD-Format ist hierbei Ihre Basis. Sie können Ihre Anlage auf beliebig viele Gebäude-, Etagen- und Außenbereichspläne aufteilen. So wird die Anlage übersichtlich strukturiert. Die Zielorte für den Anschluss der elektrotechnischen Geräte werden grafisch per Mausklick platziert. Jeder Netzknoten, jede Netzkante und jeder Zielort ist über die Ursprungskoordinaten mit der Anlagengeometrie verbunden. Sie erhalten somit jederzeit die Übersicht über Ihr komplettes Kabelwegenetz, das die Grundlage für die automatische Verkabelung der einzelnen Anlagen und Geräte bildet. Durch die Vergabe von Level und Redundanzen können Sie Ihre Verkabelung nach Anlagenarten strukturieren, z.B. für Energie, MSR, Leittechnik, LAN, etc. und für definierte Wege zulassen oder sperren.
